[오늘 공부한 부분]
1. Java 조건문 - if문, switch문
2. Java 반복문 - for문, while문, do-while문
1. 제어문
- 자바 프로그램은 메소드의 시작 중괄호에서 끝 중괄호 까지 위에서 아래로 실행하는 흐름을 갖고 있다.
- 이러한 실행 흐름을 개발자가 원하는 방향으로 바꿔주는 것을 (흐름)제어문 이라고 한다.
| 제어문 | 조건문 | if 문 | if(조건식){...} 형태로 조건식이 true이면 중괄호 내부를 실행 |
| swich 문 | switch(변수){case 값1:... case 값2:..dfault:...}형태로 변수의 값에 따라 코드를 실행 | ||
| 반복문 | for 문 | for(초기화식;조건식;증감식){...}형태로 조건식이 true가 될 때까지만 중괄호 내부 반복되고 반복할 때마다 증감식이 실행된다. 초기화식은 사용할 변수를 초기화 해준다. 주로 지정된 횟수만큼 반복할 때 사용 | |
| while 문 | while(조건식){...}형태로 조건식이 true가 될 때까지만 중괄호 내부 반복 | ||
| do-while 문 | do{...}while(조건식) 형태로 중괄호 내부를 먼저 실행하고 그다음 조건식이 true가 되면 다시 중괄호 내부를 반복 실행 |
[ + 추가 ]
- break 문 : for문, while문, do-while문 내부에서 실행되면 반복을 취소
- contiune 문 : for문, while문, do-while문 내부에서 실행되면 증감식 또는 조건식으로 돌아감
2. 조건문
① if문
- if문의 기본 원리는 조건식이 true 이면 블록을 실행하고 false이면 실행하지 않는 것 !
- if문에서 괄호{}블록은 생략하지 않고 작성하는 것이 가독성이 좋고 버그 발생을 줄일 수 있다.


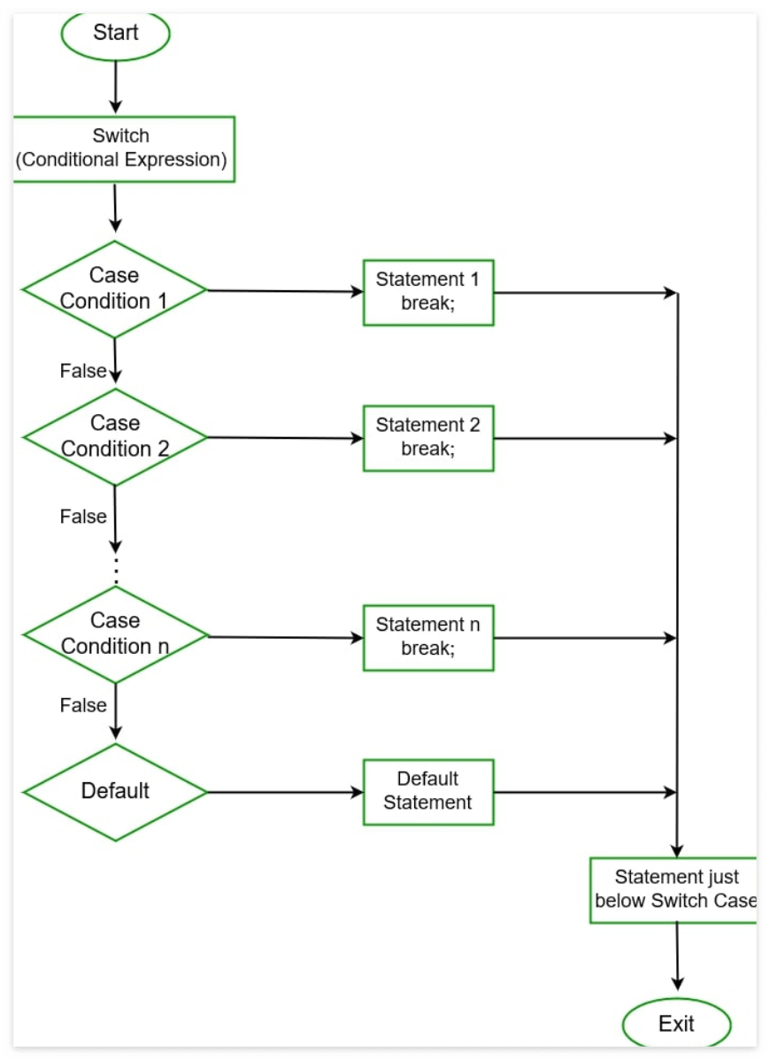
② switch문
- 변수가 어떤 값을 갖느냐에 따라 실행문이 선택되는 조건 제어문이다.
- 때문에 같은 코드를 작성하더라도 if문보다 코드가 간결하다.
- switch문은 괄호 안의 변수 값과 동일한 값을 같는 case로 가서 실행문을 실행
- 만약 괄호 안의 변수 값과 동일한 값을 갖는 case가 없으면 default로 가서 실행문을 실행한다. default는 생략 가능하다.

※ 다음은 while 문, switch문, Scanner, nextLikne()을 사용한 예시이다.

1. 먼저 불리언 변수를 true로 설정해 주고, Scanner 와 Integer.parseInt(scanner.nextLine())을 통해 입력된 정수값을 받는다.

2. 그리고 Switch문을 통해 변수값에 따른 실행문을 실행한다.
3. 여기서 case 끝에 붙어 있는 break; 는 다음 case를 실행하지 않고 switch문을 빠져나가기 위함이다.
3. 반복문
- for문과 while문은 서로 변환이 가능하다.
- for문은 반복 횟수를 알고 있을 때 주로 사용하고, while문은 조건에 따라 반복할 때 주로 사용한다.
- 제어문 블록 실행이 완료되었을 경우 조건문의 경우 정상 흐름으로 돌아오지만,
- 반복문의 경우 제어문 처음으로 다시 되돌아가 반복 실행한다. 이를 루핑(looping)이라고 한다.
① for 문

- 주어진 횟수 만큼 실행문을 반복 실행할 때 사용한다.
- 어떤 경우에는 초기화식이 둘 이상 있을 수 있고, 증감식 역시 둘 이상 있을 수 있다. - 쉼표로 구분!
- 초기화식에서 선언된 변수는 for문 블록 내부에서 사용되는 로컬변수 이기 때문에 for문 밖에서는 사용할 수 없다.
- 초기화식에서 루프 카운터 변수로 float타입을 사용할 수 없다.
※ 중첩 for 문


※ 중첩 for 문 : for문은 다른 for문을 내포할 수 있는데, 이 경우 바깥쪽 for문이 한 번 실행할 때마다 중첩된 for문은 지정된 횟수만큼 돌다가 다시 바깥쪽 for문으로 돌아간다.
② while 문

- 조건식이 true일 경우 계속해서 반복하는 반복문
- 조건식에는 boolean타입 변수나 true/false값을 산출하는 어떤 연삭식이든 올 수 있다.
- 만약 while(true){...} 로 된다면 무한 루프를 돌게 되는데, 이때는 while문을 종료시키기 위해 변수값을 false로 만들거나, break문을 이용하는 방법이 있다.


③ do - while 문

- 블록 내부의 실행문을 우선 실행하고 실행 결과에 따라서 반복 실행을 게속할지 결정 하는 반복문
- 작성시 반드시 while()뒤에 ; 세미콜론을 붙여야 한다!
④ breack 문
- 반복문인 for문, while문, do-while문, switch문을 실행 중지할 때 사용
- 대게 if문과 같이 사용되어 if문의 조건식에 따라 for문과 while문을 종료할 때 사용
- 만약 반복문이 중첩되어 있을 경우 가장 가까운 반복문만 종료하고 바깥쪽 반복문은 종료하지 않음
- 따라서 바깥쪽 반복문도 종료시키려면 바깥쪽 반복문에 이름(라벨)을 붙여야함.

⑤ continue 문
- 블록 내부에서 continue문이 실행되면 for문의 증감식 또는 while문, do-while문의 조건식으로 이동
- 반복문을 종료하지 않고 계속 반복을 수행한다는 점이 break와 다르다.
- if문과 함께 쓰여 특정 조건을 만족하는 경우에 그 이후의 문장을 실행하지 않고 다음 반복으로 넘어간다.

'Coding > Java' 카테고리의 다른 글
| [07] Java 배열 (0) | 2022.11.11 |
|---|---|
| [06] Java 참조 타입 (0) | 2022.11.11 |
| [04] Java 연산자와 연산 (0) | 2022.11.11 |
| [03] Java 시작하기(설치), 변수와 타입 (1) | 2022.11.11 |
| [02] 생활코딩 Java 입문 강의 정리 (2) (0) | 2022.11.04 |